办公OA
招标采购平台
网站首页
公司简介
公司现状
企业文化
发展历程
资质荣誉
分支机构
企业宣传片
党建动态
招投标公示
招标公告
中标公示
其他公告
工作动态
联系我们
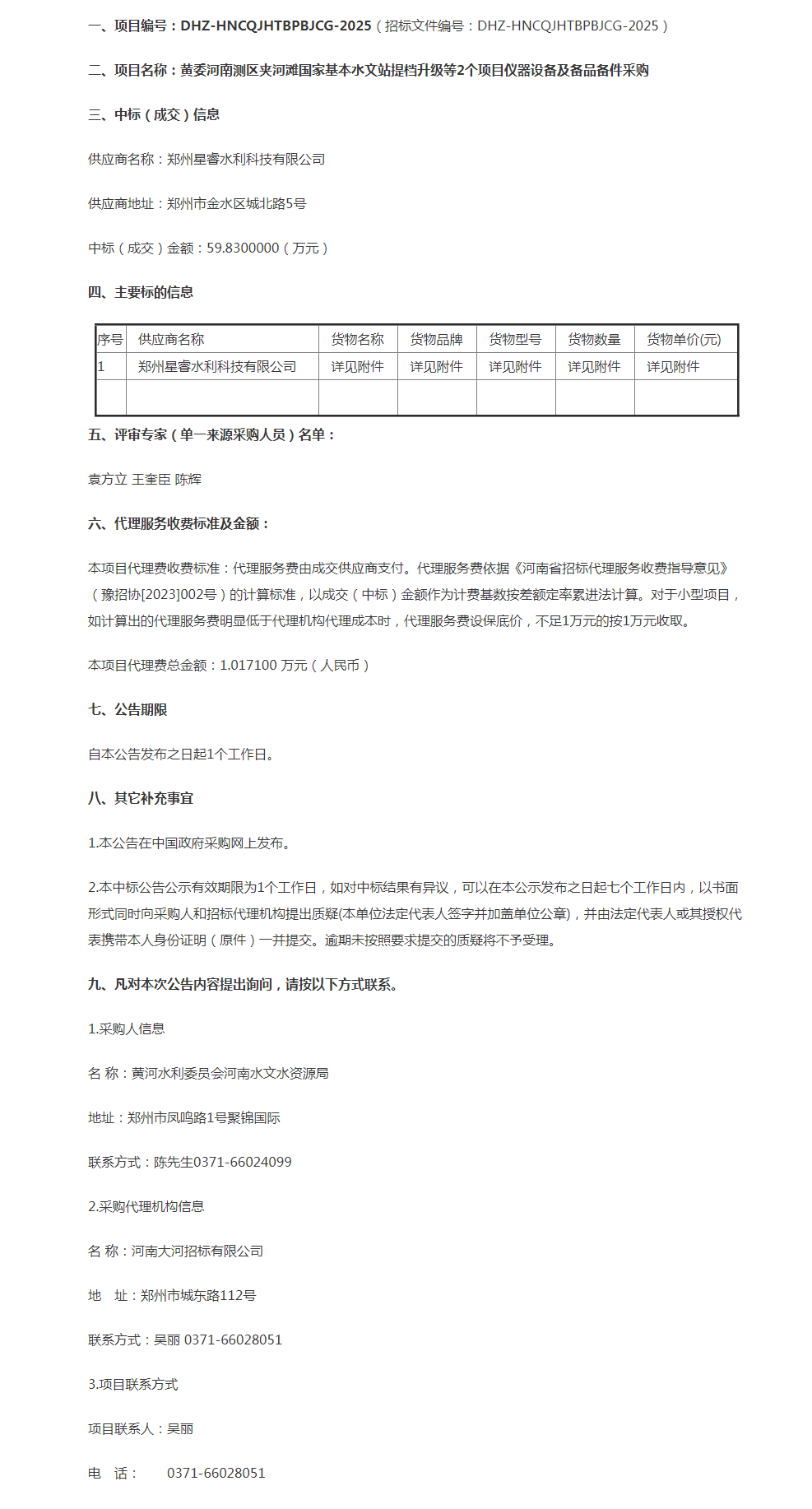
黄委河南测区夹河滩国家基本水文站提档升级等2个项目仪器设备及备品备件采购成交公告
来源:河南大河招标有限公司
|
作者:
招标部
|
发布时间:
2025-12-15
|
567
次浏览
|
🔊
点击朗读正文
❚❚
▶
|
分享到:
上一篇:
青庄险工工程17、1......
下一篇:
面向黄河下游防洪和水......