办公OA
招标采购平台
网站首页
公司简介
公司现状
企业文化
发展历程
资质荣誉
分支机构
企业宣传片
党建动态
招投标公示
招标公告
中标公示
其他公告
工作动态
联系我们
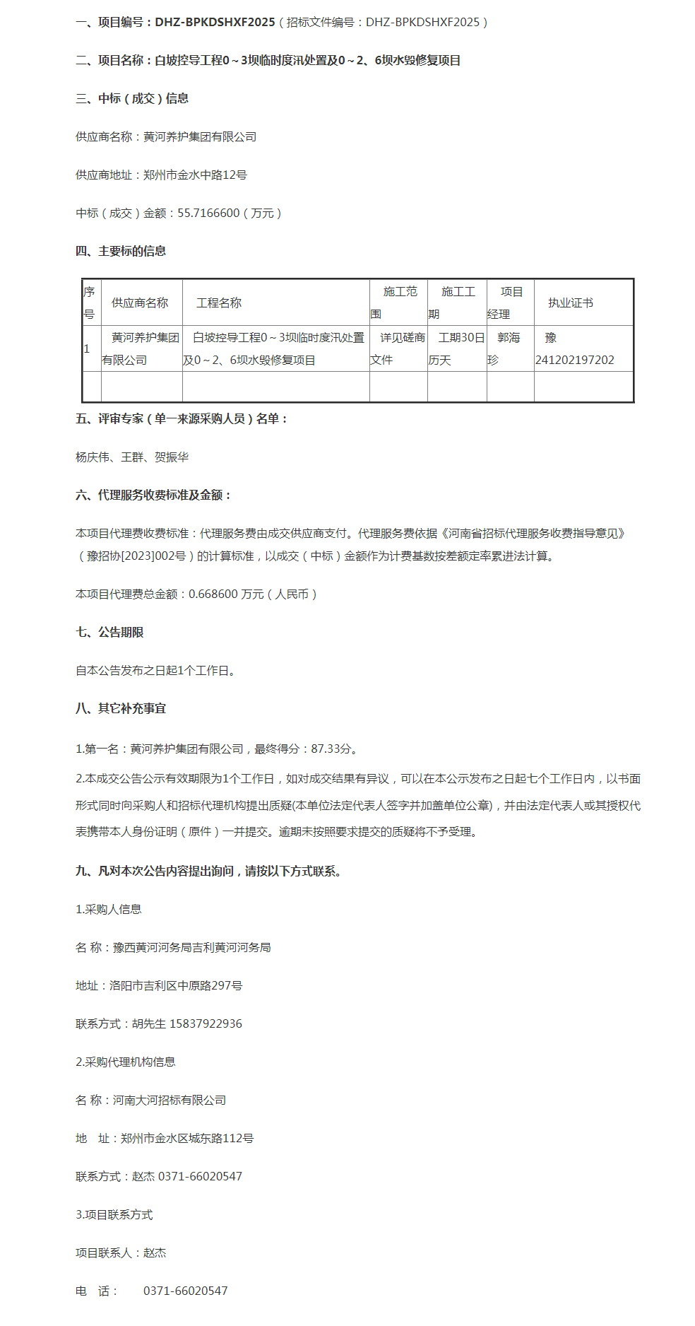
白坡控导工程0~3坝临时度汛处置及0~2、6坝水毁修复项目成交公告
来源:河南大河招标有限公司
|
作者:
招标部
|
发布时间:
2025-12-15
|
594
次浏览
|
🔊
点击朗读正文
❚❚
▶
|
分享到:
上一篇:
云河(河南)信息科技......
下一篇:
青庄险工工程17、1......